央行降准,楼市暖风频吹!或将迎来新的购房窗口期!
扫描到手机,新闻随时看
扫一扫,用手机看文章
更加方便分享给朋友


刚进入12月,楼市就传出了各种利好政策——
一:12月3日,银保监会喊话——重点满足首套房、改善性住房按揭需求;
二:12月6日,央行喊话——全面降准,释放长期资金约1.2万亿元;
三:12月6日,中央政治局会议首次提出“促进房地产业健康发展和良性循环”;
……
降准、信贷政策放宽等一系列动作,背后的讯号很明显:楼市有望触底反弹,或迎来复苏、回暖。

*资料图 来源于网络
01
银保监会喊话
支持首套、改善置业贷款需求
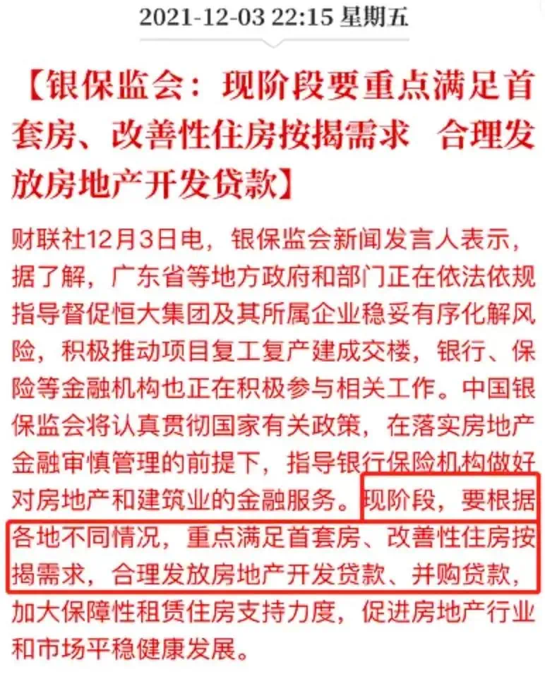
12月3日晚上,银保监会喊话——重点满足首套房、改善性住房按揭需求。实打实的支持刚需首套房,稳定购房者的置业信心。

*资料截图 来源于网络
02
央行喊话
降准0.5个百分点
将释放长期资金约1.2万亿元
12月6日下午5点,央行决定在12月15日下调金融机构存款准备金率0.5个百分点,释放长期资金约1.2万亿,这是今年来第二次降准。

*资料截图 来源于网络
此次降准为全面降准,除已执行5%存款准备金率的部分县域法人金融机构外,对其他金融机构普遍下调存款准备金率0.5个百分点,降准共计释放长期资金约1.2万亿。
此次降准的目的和今年7月15日的首次降准基本一致,是加强跨周期调节,优化金融机构的资金结构,提升金融服务能力,更好支持实体经济,但释放资金力度加大了。
03
中共中央政治局
满足购房者的合理住房需求
促进房地产业健康发展和良性循环
中共中央政治局12月6日召开会议,分析研究2022年经济工作。会议强调,明年经济工作要稳字当头、稳中求进。

*资料截图 来源于网络
其中提到,要推进保障性住房建设,支持商品房市场更好满足购房者的合理住房需求,促进房地产业健康发展和良性循环。
同一天,由中国社会科学院主办,中国社会科学院科研局、中国社会科学院数量经济与技术经济研究所、中国社会科学院宏观经济研究智库、社会科学文献出版社承办的“2022年《经济蓝皮书》发布会暨中国经济形势报告会”在北京举行。
蓝皮书指出,在执行房地产“三条红线”“两集中”政策过程中,积极推动房地产业“软着陆”,既要防止土地拍卖频繁流标、热点城市供地不足导致后期房价暴涨,又要防止四、五线城市房价过快下跌引发连带风险。
04
中指研究院预测
2022年商品房价格小涨2%至3.5%
中指研究院12月2日在“2021中国房地产大数据年会”上发布《中国房地产市场2021总结&2022展望》报告。该报告预测,2022年,中国商品房销售均价结构性小涨2%至3.5%。

*资料图 来源于网络
当然,这样的预测并不是空穴来风,也是根据目前今年一整年的实际销售数据为基础,做出的一系列判断。
从房价上来看,未来土地市场结构处在不断优化的状态下,2022年,商品房销售均价依然会延续小幅结构性上涨态势,涨幅在2.0%-3.5%之间。
05
楼市有望触底反弹
或将迎来复苏、回暖
其实,不管是降准,还是银保监会表示支持首套和改善置业贷款,近来政策出现松动的信号很强烈。相信随着信贷政策放宽,楼市有望触底反弹,或迎来复苏、回暖。
但有一点不会变——房住不炒还是总基调,现在不过是对于前期的调控,给予适度松绑。

*整理于网络
对楼市而言,政策加大对经济大环境的扶持,会对房地产业有所利好,进而提振楼市信心。
对购房者而言,各项政策的实施、降准释放的资金会让银行的资金面变得充裕,购房者能够相对获得平稳的信贷价格,或者刺激银行给购房者一些购房利率优惠。
(以上信息整理与网络,如有侵权请联系修改或删除。)
(濮县房预售字第2021172号。)
-END-

VIP LINE:8286666 / 9999
开发商:濮阳华信置业有限公司
营销中心:京开大道与龙苑路交会处东南角



声明:本文由入驻焦点开放平台的作者撰写,除焦点官方账号外,观点仅代表作者本人,不代表焦点立场。


