天龙市场正式获批复,终于要动工了!未来要建成这样!
扫描到手机,新闻随时看
扫一扫,用手机看文章
更加方便分享给朋友

天龙市场地块控制性规划获市政府批复
近日,濮阳市政府批复同意实施《濮阳市天龙市场地块控制性详细规划》。按照市政府批复,天龙市场地块规划位置为任丘路南、京开大道西,用地面积32777.15平方米,用地性质为商住用地。容积率≤3.6、建筑密度≤60%、绿地率≥15%,建筑限高地上≤100米、地下≤15米;建筑退线:东侧≥20米、西侧≥15米、南侧≥10米、北侧≥12米;停车泊位:机动车停车位住宅≥1车位/户、商业≥1车位/100平方米,非机动车停车位住宅≥1.5车位/户,商业≥8车位/100平方米。
市政府批复要求,市城乡规划局会同华龙区政府、市城市管理综合执法局等有关部门要按照国家有关法律法规和政策规定,加强管理,严格督导,认真落实规划内容,保障规划的顺利实施。

相关链接
濮阳市天龙市场
控制性详细规划批前公示牌

天龙市场地块控制性详细规划方案,现控制性详细规划已经设计完毕,根据《中华人民共和国城乡规划法》等有关法律、法规的要求,现予以批前公示,公示期为30个工作日(2018年6月11日至2018年7月23日)。四邻及相关利害关系人如有意见,请于公示期内向濮阳市城乡规划局书面反馈。
1、用地位置:任丘路南、京开大道西。
2、用地规模:总用地面积38665.74平方米(约58亩),实占地面积32777.15平方米(约49.17亩)。
3、主要控规指标:
调整前指标:

调整后指标:

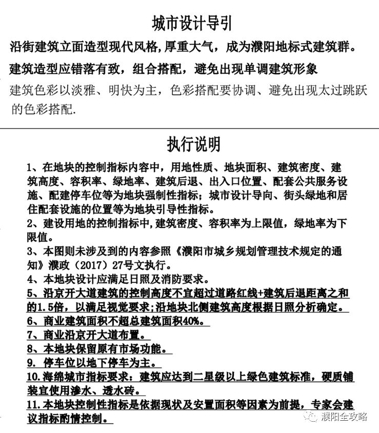
4、其他调整内容1)商业建筑面积不超总建筑面积40%; 2)商业沿京开大道布置; 3)沿京开大道的建筑的控制高度不宜超过道路红线建筑后退距离之和的1.5倍,以满足视觉要求;沿地块北侧建筑高度根据日照分析确定; 4)海绵城市指标要求:建筑应达到二 星级以上绿色建筑标准,硬质铺装宜使用渗水、透水砖。
5、停车位配建标准:
1)机动车停车位按照住宅21车位户,商业21车位/100m?标准配建,且停车位以地下停车为主; 2)非机动车停车位按照住宅21.5车位户,商业28车位/100m标准建。
6、配套设施:居委会、公共厕所、垃圾收集点等。居住、商住用地按照濮政[2017]27号文配建社区服务设施。
7、建筑风格:沿街建筑立面造型以现代风格为主,厚重大气,成为濮阳地表式建筑群;建筑造型应错落有致,组合搭配,避免出现单调建筑形象;建筑色彩以淡雅、明快为主,色彩搭配要协调、避免出现太过跳跃的色彩搭配。
欢迎社会各界监督 监督投诉电话:6666030
业务咨询:666032
2018年6月11日
附图:地块指标控制图(点击放大查看)

天龙市场地块区位示意图

天龙市场片区控制性详细规划图


天龙市场片区控制性详细规划图

规划图例








天龙市场位于濮阳市京开大道中段,是生活在这里的居民每天买菜、衣服、商品的必经之地,所以当拆除的时候,很多人会有疑问,习惯了天龙市场的生活、娱乐,以后这些东西去哪买?


一个城市的发展,改建、拆迁是不可避免的问题。很多人觉得那么久的建筑拆了可惜,其实拆了的对于一些人来说不仅仅是房子,而是这些年,他们投入进去的情感。但是时代在发展,同样城市也不能落后,毕竟一些古老而陈旧的建筑确实影响了城市的印象。相信,现代型的新建筑会带给城市更美的面貌。


届时,相信这一项目一定会对濮阳市整体发展及城市形象起到巨大的推动作用。
来源:濮阳全攻略(ID:in0393)综合自濮阳城乡规划局

声明:本文由入驻焦点开放平台的作者撰写,除焦点官方账号外,观点仅代表作者本人,不代表焦点立场。


